
【商用车新网原创】
2026年1月23日晚间,动力新科发布公告称,根据公司经营工作需要,为充分利用“数智技术”赋能企业发展,及更好地适应市场和客户需求,快速发展电池PACK、电驱桥及混动等新能源业务,实现公司新能源业务转型发展,公司新设“数智业务部”和“新能源技术部”。

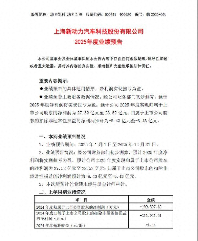
就在不久前,动力新科发布2025年度业绩预告,称净利润有望扭亏为盈。公司称,经公司财务部门初步测算,预计公司2025年度净利润将实现扭亏为盈,预计公司2025年度实现归属于上市公司股东的净利润为27.52亿元至28.52亿元。
动力新科公告表示,公司全资子公司上汽红岩汽车有限公司(以下简称“上汽红岩”)重整计划于2025年12月获得法院裁定批准,自2025年12月起,上汽红岩财务报表不再纳入本公司的合并报表范围;经初步测算,本次上汽红岩不再纳入公司合并范围事项由此产生的一次性股权处置收益预计约为33.67亿元至34.67亿元,占本公司2024年度经审计归属于上市公司股东的净利润绝对值的比例约为168%至173%,是公司2025年度净利润扭亏为盈的主要原因。
动力新科还提到,2025年公司积极开拓市场,发动机实现销售17.83万台,同比增长22.32%。
淘配网提示:文章来自网络,不代表本站观点。